Zhongke's Channel
此频道用来替代我的脸书朋友圈等会任意删帖封号的平台
16:09 · Aug 13, 2025 · Wed
趁着BC Day长周末去了趟BC首府,天气好,景色美,生活慢悠悠,真是非常令人放松!最大的惊喜是Sidney小镇和Langford的一个日式小餐馆。
03:33 · Jun 4, 2025 · Wed
https://youtu.be/GahMXgmizrY
明天老任新主机就要发售了,很激动,又要看到老任要再来一个新的Wii U或3DS了
YouTube
Nintendo Switch 2 LAUNCH HYPE Déjà Wii U
Patreon https://www.patreon.com/Nintendeen
OR
YouTube Membership https://www.youtube.com/channel/UC-vuyAjjilAgmvbY9rH-Qvg/join
I upload daily video game content.
New YouTube Channel: @NintenDeenPlus For Pure Gaming Content
Nintendo Switch 2 Hype. Nintendo…
03:08 · Apr 25, 2025 · Fri
最适合我的是PPC
😂
01:01 · Apr 23, 2025 · Wed
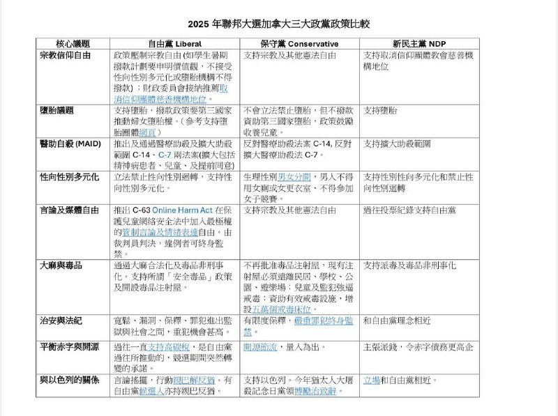
教会群里发的这次加拿大联邦选举各党派的竞选政策信息。最近支持保守党的人看到民调落后,好像都很着急啊,纷纷各方奔走呐喊。个人感觉保守党民调落后,但是从身边接触的人来看保守党的支持度还是非常高的,这次胜选应该十有八九。如果自由党还能连任,真的要离开加拿大了。。。
19:52 · Apr 6, 2025 · Sun
自从岩田聪去世后,似乎任天堂已经偏离了之前一直坚持的蓝海战略,而转向以短期利润为导向。像是最早把半掌机半家机的游戏卖得和家机一样贵,还是之前严打模拟器,然后拿DLC当正传游戏卖,而到此次离谱的Switch 2定价就更明显了。游戏机本体涨价50%+,在新游戏机上增强游戏画面要收费,游戏机互动说明书要收费,还有最离谱的把游戏涨价到90美刀。发布会前满心期待,发布会结束后凉了一大截。也许还会再入手一台Switch 2毕竟我的一代机已经快8年了。但可能我的实体游戏collection就固定在现有这些游戏了。
01:54 · Feb 28, 2025 · Fri
第一次遭图书馆拒绝采购一本书。疫苗在这儿真是像六四在国内一样敏感的话题
18:42 · Feb 16, 2025 · Sun
https://www.youtube.com/watch?v=0WVJCSfJc5U
这是不小心又揭露了一个行业秘密吗?
😂
07:35 · Jan 22, 2025 · Wed
Facebook的言论审查莫名其妙
03:50 · Jan 21, 2025 · Tue
入籍申请好久都没有更新,提交调档看看怎么回事
01:55 · Dec 24, 2024 · Tue
最近买了三本书,给我爸我妈。没想到国内居然轻松可以买到台版书。
Before
After
Home
Powered by
BroadcastChannel
&
Sepia